
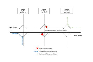
In the context of constructing a 3-km connection road between the Kylini Interchange of the Motorway and a municipal street, the exit ramps at the Kylini Interchange (k.p. 269.2) will be closed to traffic in both traffic directions from Monday, November 3, 2025 to Tuesday, December 30, 2025.
During this period of time, the traffic should use the neighboring Varda (k.p. 256.22) and Gastouni (k.p. 276.86) interchanges, as shown in the following diagram. The Kylini Interchange entrance ramps to the motorway will operate normally.
Olympia Odos would like to thank the drivers for their understanding and invites them to comply with the relevant signage and the instructions of the Traffic Police, as well as to be particularly careful when crossing the said area.
Subscribe to our NEWSLETTER
to receive information about our actions and get the news of Olympia Odos!
Phone customer service
22960 95555
customercare@olympiaoperation.gr
Monday to Friday (08.00-18.00) and Weekends (10.00-18.00)
Emergency Phone
1025
Phone customer service
22960 95555
customercare@olympiaoperation.gr
Monday to Friday (08.00-18.00) and Weekends (10.00-18.00)
Emergency Phone
1025